当前位置:产品中心 > 液体流量计 > 液体流量计
| 型 号: | DMF |
| 品 牌: | 多钦仪表 |
| 所属分类: | 液体流量计 |
| 所 在 地: | 上海 |
| 更新日期: | 2017.05.23 12:07:05 |
DN0.5-3000.测量液体流量计有电磁流量计、涡街流量计、涡轮流量计、超声波流量计、机械式流量计等多种,根据实际工况、参数来选型。
► 测量液体流量计有电磁流量计、涡街流量计、涡轮流量计、超声波流量计、机械式流量计等多种,根据实际工况、参数来选型。
► 选型需要提供技术参数:流体名称、流体粘度、管道材质和口径、最高最低工作压力、介质温度、流量范围以及现场工况要求等。
► 流量计价格随选型规格、口径、配置变化影响,不是一口价产品,需要根据您的工况选型报价.
► 液体流量计~ 电磁流量计
★ 使用要求:♦ 被测液体必须具有导电性;
♦ 液体必须充满管道;
♦ 液体成分必须均匀;
♦ 如果液体导磁,流量计磁场将改变,必须对流量计进行修正。
★ 使用液体: ♦ 生活用水、工业用水、原水井水、城市污水、工业废水等;
♦ 各种强酸、强碱等腐蚀性液体;
♦ 泥浆、矿浆、纸浆等液固两相悬浮液体的流量。
★ 优势特性: ♦ 允许介质有杂质、颗粒;
♦ 高精度、 法兰、卡箍、螺纹等多种连接方式;安装简单。
选型样本下载: http://m.58qiangzhu.com/xiazai/detail/63
使用说明书下载: http://m.58qiangzhu.com/xiazai/detail/136



.jpg)

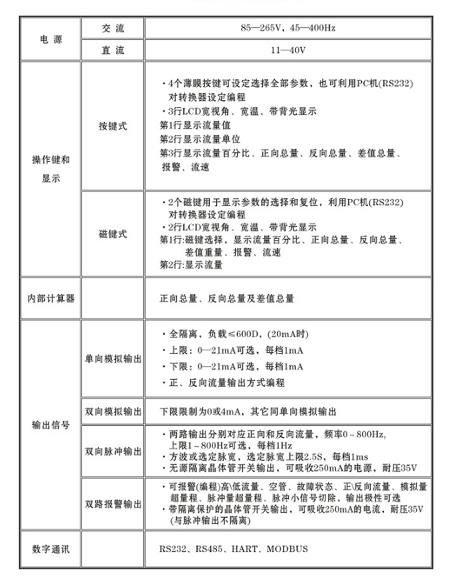
整机和传感器技术数据

转换器技术数据:

量程范围对照表

流量流速范围对照表:



► 液体流量计~ 外夹式超声波流量计
★ 耐压等级: 不受管道内介质压力影响,适合所有工作压力下介质流量测量
★ 使用介质:管道内所有均匀液体介质
★ 使用要求:介质流体满管、均匀的流过管道,无杂质,DN25-800,仅限于液体
★ 优势:外夹式(外敷式)安装,不用破坏管道,保证管道的完整性,精度1.0,显示瞬时流量和累计流量,输出485、4-20mA 信号,PVC管、钢管允许有衬里等都可满足测量需要,特别适合高压管道。


固定式超声波流量计适用于各种尺寸管道流量计量,流速测量范围为0.01~±32m/s,测量介质为水、海水、污水、酒精等单一稳定的液体,测量材质为钢、不锈钢、铸铁、PVC、玻璃钢等均匀质密的管道。
★ 测量精度:1%;
★ 工作电源:隔离DC8-36V或AC85-264V;
★ 功 耗:工作电流50mA(不连接键盘和蜂鸣器不响的条件下);
★ 可选输出:1路标砖隔离RS485输出; 1路隔离4-20mA或0-20mA输出(有源、无源可选);可选HART协议;双路隔离OCT输出(OCT1脉冲宽度6-1000ms之间可编程,默认200ms);1路双向串行外设通用接口,可以直接通过串联的形式连接多个诸如4-20mA模拟输出板、频率信号输出板、热敏打印机、数据记录仪等外部设备;
★ 可选输入:三路4-20mA模拟输入回路;
★ 显 示:2×10汉字背光显示器(中英文双语可选择);
★ 操 作:16按键或4按键窗口化操作;
★ 其它功能:自动记忆前512天,前128个月,前10年正负净累积流量自动记忆前30次上、断电时间和流量并可实现自动或手动补加,并可以通过MODBUS协议读出;
★ 流量传感器:外敷式、插入式和管段式;
|
项目 |
性能、参数 |
||||
|
测量主机(一次表) |
准确度 |
1.0% |
|||
|
重复性 |
0.2% |
||||
|
最大流速 |
64m/s |
||||
|
测量周期 |
200mS(每秒5次,每个周期采集128组数据) |
||||
|
测量原理 |
超声波时差原理,4字节IEEE754浮点运算 |
||||
|
显示接口 |
可连接2×10背光型汉字或者2×20字符型液晶显示器 |
||||
|
操作 |
外接16键轻触键盘以及PC计算机设参软件 |
||||
|
输入 |
3路4~20mA输入可选,准确度0.1%,可输入压力、液位、温度等信号,也可以作为数字接口使用。 |
||||
|
两路三线制PT100铂电阻输入回路,可实现热量计量功能(焓差法) |
|||||
|
输出 |
电流信号(可选模块):4~20mA,阻抗600Ω浮空,准确度0.1%。 频率信号(可选模块):1~9999Hz之间任选,OCT输出。 脉冲信号:正、负、净流量及热量累计脉冲,双路OCT输出(其中1路脉冲宽度6~1000ms间可编程,默认200ms)。 报警信号:双路OCT输出,可选近20种源信号。 数据接口:隔离RS485串行接口。 |
||||
|
通讯协议 |
MODBUS协议、MBUS协议、FUJI扩展协议(兼容汇中公司流量计及水表通讯协议),推荐使用MODBUS-RTU协议或者MODBUS-ASCII协议 |
||||
|
其它功能 |
自动记忆前64日、前32个月、前2年的累积流量和工作状态;自动记忆前16次上、断电时间和流量并可实现自动或手动补加; 可编程定量控制器(可使用外部输入信号或MODBUS指令启动); 1个双向串行接口可连接多个如4~20mA、数据记录器等外部设备; 工作参数可固化到机内的FLASH存储器中,上电时自动调出; 用户能够通过E-mail传送来的代码文件实现软件升级 故障自诊断功能。 故障时间计时器。 |
||||
|
工作电流 |
50mA(不连接键盘显示和蜂鸣器不响的条件下) |
||||
|
备用电流 |
使用CR2032,在24VDC断电条件下保持10万小时数据不丢失 |
||||
|
环境温度 |
-10℃~70℃(大于此温度范围要求请与厂家联系) |
||||
|
工作时间 |
连续 |
||||
|
版本号 |
WLV12 |
WLV13 |
WLV14 |
WLV15 |
|
|
电源 |
24VDC |
8~30VDC |
24VDC |
85~264VAC/24VDC |
|
|
尺寸(mm) |
Φ84 |
116×62 |
92×36 |
150×95 |
|
|
传感器 |
外缚式 |
标准S1型,适用管径DN15~100mm 标准M1型,适用管径DN50~700mm 标准L1型,适用管径DN300~6000mm 高温S1H型,适用管径DN15~100mm 高温M1H型,适用管径DN50~700mm 其它厂家的传感器 |
|||
|
插入式 |
测量管道材质不限(不停产安装)适用于管径DN80以上。 |
||||
|
管段式 |
π型管段式:适用于管径DN25~DN40,整机测量精度±0.5% 标准管段式:适用于管径DN50~DN1000,整机测量精度±0.5% |
||||
|
信号电缆 |
专用SEYV75-2屏蔽双绞线缆,出厂标配5米,特定场合单根可加长于500米(不推荐)。 |
||||
|
防护等级 |
IP68(可浸水工作) |
||||
|
可测管道 |
管材 |
钢、不锈钢、铸铁、PVC、铜、铝、水泥管等一切质地密致管道,允许有衬里。 |
|||
|
衬材 |
环氧沥青、橡胶、灰浆、聚丙烯、聚苯乙烯、聚酯、聚乙烯、硬质橡胶、胶木、聚四氟乙烯。 |
||||
|
内径 |
15mm~6000mm(π型管段式内径可小至2毫米) |
||||
|
直管段长度 |
上游≧10D,下游≧5D,距泵出口处≧30D。 |
||||
|
可测管道 |
种类 |
水、海水、酸碱液、食物油、汽、煤、柴油、原油、酒精、啤酒等能传播超声波的均匀液体。 |
|||
|
浊度 |
≦20000ppm,污水测时效果好,绝大多数污水管道可稳定测量。 |
||||
|
温度 |
-40℃~160℃ |
||||
|
流向 |
可对正反向流量分别计量,并可计量净流量。 |
||||
► 液体流量计~ 校验用流量计
★ 用途:校验管道内自来水的瞬时流量和累计流量、流速
★ 优势:流量计小巧、轻便;方便携带;外贴式安装;可以多次循环安装,精度1.0,不用破坏管道。

更多详细内容参考: 手持式超声波流量计 http://m.58qiangzhu.com/chanpin/detail/131
售后与质保
多钦仪表(上海)有限公司供应的所有产品:
所有产品质保2年;
免费提供电话咨询、指导安装调试等服务;
协商上门指导安装、调试等事宜,只收取合理的差旅费用;
量大可以免费上门指导安装、调试;
服务宗旨:不管产品使用多长时间,只要您找到我们,我们都会为您解决所有问题,直到满意为止。相信我们从事流量计行业10多年的实践经验能为你带来满意的服务。