当前位置:产品中心 > 液体流量计 > 有机溶剂用流量计
| 型 号: | LWGY |
| 品 牌: | 多钦仪表 |
| 所属分类: | 液体流量计 |
| 所 在 地: | 上海 |
| 更新日期: | 2017.07.12 12:08:21 |
DN0.5-300,因为有机溶剂不导电,多使用涡轮流量计或者机械式金属浮子流量计来测量。
有机溶剂是能溶解一些不溶于水的物质(如油脂、蜡、树脂、橡胶、染料等)的一类有机化合物,其特点是在常温常压下呈液态,具有较大的挥发性,在溶解过程中,溶质与溶剂的性质均无改变。
有机溶剂的种类 有机溶剂的种类较多,按其化学结构可分为10大类:
①芳香烃类:苯、甲苯、二甲苯等;
②脂肪烃类:戊烷、己烷、辛烷等;
③脂环烃类:环己烷、环己酮、甲苯环己酮等;
④卤化烃类:氯苯、二氯苯、二氯甲烷等;
⑤醇类:甲醇、乙醇、异丙醇等;
⑥醚类:乙醚、环氧丙烷等;
⑦酯类:醋酸甲酯、醋酸乙酯、醋酸丙酯等;
⑧酮类:丙酮、甲基丁酮、甲基异丁酮等;
⑨二醇衍生物:乙二醇单甲醚、乙二醇单乙醚、乙二醇单丁醚等;
⑩其他:乙腈、吡啶、苯酚等。
有机溶剂因其物理特性,常用智能型涡轮流量计或者机械式金属浮子流量计来测量。
流量计价格随选型规格、口径、配置变化影响,不是一口价产品,需要根据您的工况选型报价.
定货时应明确 :
流量计的型号,并确认该型号所表示的涵义与您所要求的公称通径、结构形式、 公称压力、流量范围、精度等级、温度范围、防爆要求、防腐性能等相符。 需我公司配置的附件,如电缆、管道法兰、螺栓等。
为了协助您更好的选型,若有可能请提供流体名称及理化特性(如粘度、密度、 腐蚀性等),压力、温度及流量的常用值、最大值、最小值等。
有机溶剂用涡轮流量计:


技术参数:
★ 测量范围:0.01m3/h~1800m3/h
★ 口径: DN0.5 mm~300mm
★ 最高工作压力: 可达35MPa
★ 精度等级: 0.2 0.5 1.0级
★ 环境温度 -20℃~55℃;
★ 相对温度:5%~95%
★ 被测介质温度:-20℃~120℃, 最高可达160℃
★大气压力:86Kpa~106Kpa
★防爆等级:ibⅡBT4
★信号传输距离:传感器至显示器的距离可达1000m
有机溶剂用涡轮流量计保证精度测量范围:




有机溶剂用涡轮流量计结构与组成

前置放大器内设置有永久磁铁,感应线圈和放大单元,当被测流体经过流量计时,推动涡轮旋转,涡轮周期性地改变磁路的磁阻值,使通过线圈的磁通量发 生周期性变化,从而在线圈内感应出脉动电信号,经放大和处理后传送至二次仪表,或就地作现场显示,以实现流量积算。
在测量范围内,叶轮的转速与瞬时流量成正比,也即脉冲总量与累计流量成 正比。两者的比值称为仪表常数以“K ”(次/L )表示。由实流标定得到每台流量 计的仪表常数值。将流量计测得的脉冲频率f 和脉冲总数N ,分别除以该流量计的 仪表常数K,便可求得
瞬时流量q (L/s )和累积流量Q (L )。即:
q = ƒ/K (L /s ) ………………………………… …… (4-1)
Q = N/K (L )……………………………………… (4-2 )
选型说明






流量计运行前的检查
(1) 确认管道已清洗干净,须再清洗时,应让清洗液通过旁通管道,不得通过 传感器
(2 ) 确认各辅助装置配置和安装正确
(3 ) 确认电路接线正确
(4 ) 确认管路无泄漏,流量计下流调节阀调节灵便,关闭时无泄漏
(5 ) 缓缓打开流量计传感器下游调节阀,确认流量计显示正常
(6 ) 确认管道支撑可靠,在最大流量下无振动
(7 ) 确认流量计下游压力大于Pmin
(8 ) 确认旁通阀门无泄漏
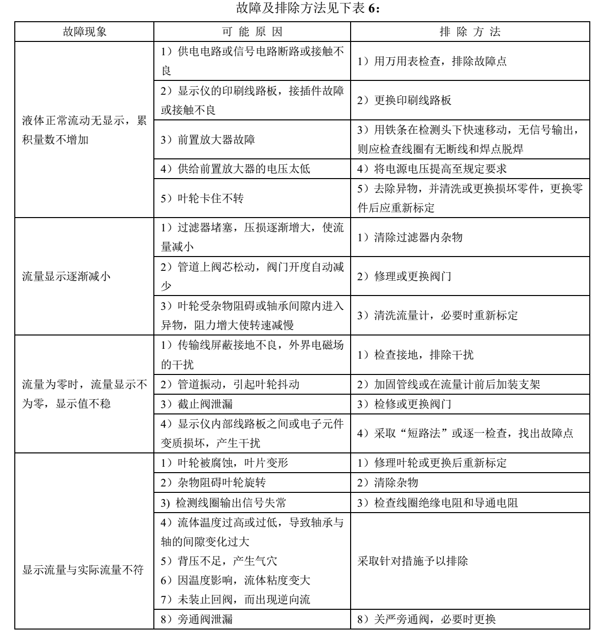
故障以及排除方式:


涡轮流量计样品实际拍摄:


(涡轮流量传感器不同规格不同连接方式)

(配套使用放大器,脉冲输出)

(全四氟材质)

(DN2mm 涡轮流量计)

(全四氟材质 法兰连接)

(304不锈钢 法兰连接)
有机溶剂也可以用金属浮子流量计来测量:


金属浮子流量计详细介绍:http://m.58qiangzhu.com/chanpin/detail/67
说明书下载:http://m.58qiangzhu.com/xiazai/detail/120
售后与质保
多钦仪表(上海)有限公司供应的所有产品:
所有产品质保2年;
免费提供电话咨询、指导安装调试等服务;
协商上门指导安装、调试等事宜,只收取合理的差旅费用;
量大可以免费上门指导安装、调试;
服务宗旨:不管产品使用多长时间,只要您找到我们,我们都会为您解决所有问题,直到满意为止。相信我们从事流量计行业10多年的实践经验能为你带来满意的服务。