设为首页加入收藏联系我们
欢迎光临多钦仪表(上海)有限公司官方网站!您是第486位访问者

当前位置:产品中心  >  乙二醇用流量计  > 乙二醇用流量计

乙二醇用流量计

乙二醇用流量计
型    号:LWGY
品    牌:多钦仪表
所属分类:乙二醇用流量计
所 在 地:上海
更新日期:2017.07.24 12:06:03
分享到: 4

乙二醇用流量计,DN0.5-300,因为有机溶剂不导电,多使用涡轮流量计或者机械式金属浮子流量计来测量。


 

► 乙二醇(ethylene glycol)又名“甘醇”、“1,2-亚乙基二醇”,简称EG。化学式为(CH2OH)2,是最简单的二元醇。乙二醇是无色无臭、有甜味液体,对动物有毒性。乙二醇能与水、丙酮互溶,但在醚类中溶解度较小。用作溶剂、防冻剂以及合成涤纶的原料。乙二醇的高聚物聚乙二醇(PEG)是一种相转移催化剂,也用于细胞融合。

► 可以测量的乙二醇流量计有:金属浮子流量计涡轮流量计涡街流量。这里介绍乙二醇用涡轮流量计。

► 乙二醇用流量计,不是一口价产品,规格、性能、口径、配置不同,价格也就不同,需要根据实际工况要求选型报价。


 

► 乙二醇用流量计~涡轮流量计

 使用介质:洁净的液体

 使用要求:介质流体洁净、无杂质;最高压力可以做到35MPa

 优势:常用于小口径管道DN2-50;脉冲输出型常用于定量加料、定量灌装以及进入PLC 系统;精度0.2、0.5可选;体积小巧轻便,维护方便;性能稳定。

乙二醇用流量计螺纹连接

乙二醇用流量计法兰连接

乙二醇用流量计 技术参数:

     ★ 测量范围:0.01m3/h1800m3/h

     ★ 口径: DN0.5 mm300mm

     ★ 最高工作压力: 可达35MPa

     ★ 精度等级: 0.2  0.5  1.0级

     ★ 环境温度 -20~55℃;

     ★ 相对温度:5%~95%

    ★ 被测介质温度:-20~120℃, 最高可达160℃

    ★大气压力:86Kpa~106Kpa

    ★防爆等级:ibBT4

    ★信号传输距离:传感器至显示器的距离可达1000m

 


 

► 保证精度测量范围:

 

乙二醇用流量计流量范围

乙二醇用流量计流量范围备注1

乙二醇用流量计流量范围备注2

                  乙二醇用流量计内部结构说明

 ► 选型说明

 

乙二醇用流量计选型说明1

乙二醇用流量计选型说明2乙二醇用流量计选型说明2


 乙二醇用流量计管道安装1

 乙二醇用流量计管道安装2乙二醇用流量计管道安装3

 

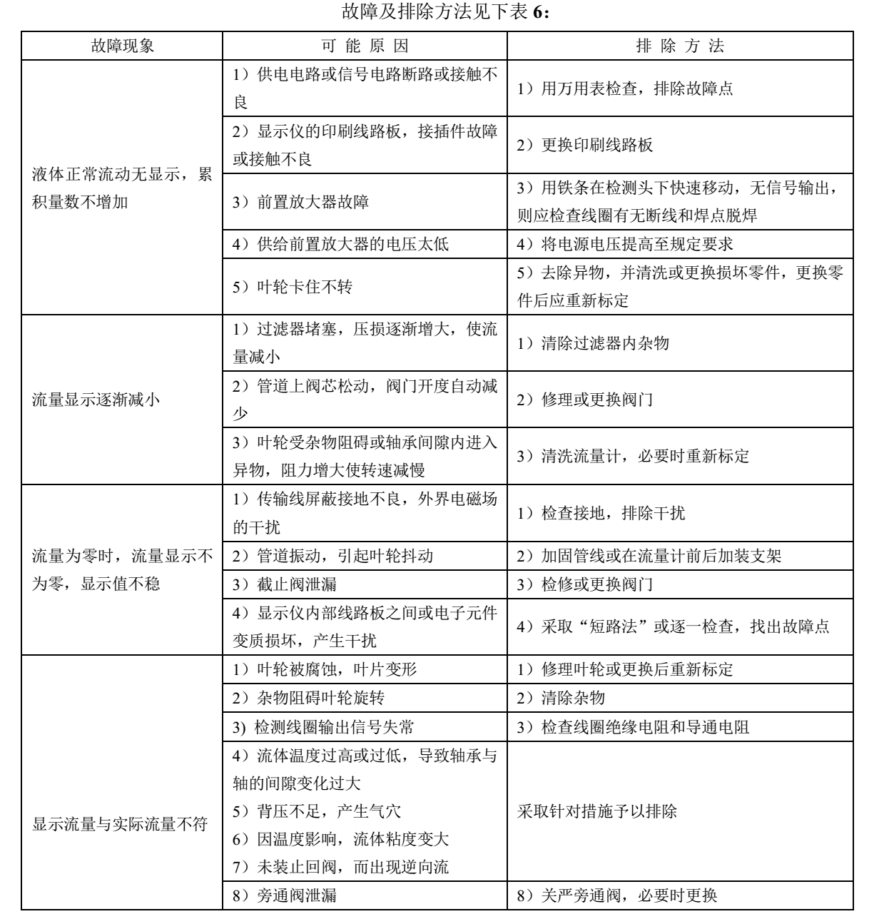
 ► 故障以及排除方式:

 

乙二醇用流量计故障排除说明1

乙二醇用流量计故障排除说明2

 


 

► 涡轮流量计样品实际拍摄:

乙二醇用流量计实物拍摄1

乙二醇用流量计实物拍摄2

                                        (涡轮流量传感器不同规格不同连接方式)

乙二醇用流量计实物拍摄3

                                                (配套使用放大器,脉冲输出)

乙二醇用流量计实物拍摄4

                                                      (全四氟材质)

乙二醇用流量计实物拍摄5

                                                     (DN2mm 涡轮流量计)

乙二醇用流量计实物拍摄6

                                                   (全四氟材质 法兰连接)

乙二醇用流量计实物拍摄7

                                          (304不锈钢   法兰连接)

 

 


 

► 乙二醇用流量计~机械式流量计

  用途:常用来测量水、液氨、酒精、甲醇、乙醇等一般液体;空气、氮气、氧气等一般气体;不能测量粘度较高的介质;

 缺点:受到安装方式影响,最经济型安装方式:垂直安装下进上出型,也可水平安装。

  性能:有就地指示、电远传、限位开关报警、耐腐蚀、夹套型、阻尼型和防爆等品种;

 安装方式:法兰、螺纹、卡装。

 乙二醇用流量计机械式

乙二醇用流量计报警型

机械式金属浮子流量计众多规格,参考:http://m.58qiangzhu.com/chanpin/index/23

 

 


 

 

► 售后与质保   

 

多钦仪表(上海)有限公司供应的所有产品:

所有产品质保2年;

免费提供电话咨询、指导安装调试等服务;

协商上门指导安装、调试等事宜,只收取合理的差旅费用;

量大可以免费上门指导安装、调试;


服务宗旨:不管产品使用多长时间,只要您找到我们,我们都会为您解决所有问题,直到满意为止。相信我们从事流量计行业10多年的实践经验能为你带来满意的服务。

 

 

关注&咨询
多钦仪表

QQ咨询
新浪微博
微信公众号
需要帮助