当前位置:产品中心 > 涡轮流量计 > 智能型涡轮流量计
| 型 号: | LWGY |
| 品 牌: | 多钦仪表 |
| 所属分类: | 涡轮流量计 |
| 所 在 地: | 上海 |
| 更新日期: | 2017.03.30 12:41:53 |
DN0.5-300;304不锈钢材质;螺纹连接;精度0.2、0.5、1.0;现场显示24V供电、电池供电可选。
智能型涡轮流量计为一种速度式流量计量仪表。用于测量充满封闭管道, 连续流动的液体体积流量。 LWGY 型涡轮流量计与相应的流量显示仪表——XSJ 系列流量积算仪配套使 用,也可与LWGY/TBS 型转换显示器等组合在一起构成一体型,用来测量并显示 液体的瞬时流量和累积流量,且可输出电压及电流脉冲信号和/或标准电流信号, 还具有失电数据保护功能和自诊断功能。
智能型涡轮流量计适合于测量粘度低的液体,具有精度高、可承受的工作压力大、 介质的温度范围宽等特点。广泛用于石油化工、冶金、科研等领域,也可用于食 品行业和液压系统上。前置放大器按输出信号型式分为:电压脉冲型、4~20mA 标 准电流信号输出型。按防爆型式分为普通型(非防爆)、隔爆型、本安型。流量检测器有普通型、耐磨型和防腐蚀型,其中耐磨型除轴承和轴采用硬质合金外,并 设计成对叶轮有适当的反推力,使之更适合于测量汽油等润滑性能较差的液体。 防腐蚀型在压力不超过1MPa,介质温度为常温下,可采用全塑结构。 此外,公司还注重开发适用于特定用户的同类产品。
本产品执行标准:Q31/0114000182C001-2015 LWGY 涡轮流量计
常用型号:LWGY-25ABKS3/NE-TBS
型号注解: 涡轮流量计,智能型,表体材质为304不锈钢,DN25,额定压力4.0MPa,常温,现场显示瞬时流量和累计流量,螺纹连接,精度0.5,现场显示瞬时流量和累计流量,24V供电,4-20mA输出。

流量计价格随选型规格、口径、配置变化影响,不是一口价产品,需要根据您的工况选型报价.
定货时应明确 :
流量计的型号,并确认该型号所表示的涵义与您所要求的公称通径、结构形式、 公称压力、流量范围、精度等级、温度范围、防爆要求、防腐性能等相符。 需我公司配置的附件,如电缆、管道法兰、螺栓等。
为了协助您更好的选型,若有可能请提供流体名称及理化特性(如粘度、密度、 腐蚀性等),压力、温度及流量的常用值、最大值、最小值等。
不同规格不同输出方式不同连接方式:


技术参数:
★ 测量范围:0.01m3/h~1800m3/h
★ 口径: DN0.5 mm~300mm
★ 最高工作压力: 可达35MPa
★ 精度等级: 0.2 0.5 1.0级
★ 环境温度 -20℃~55℃;
★ 相对温度:5%~95%
★ 被测介质温度:-20℃~120℃, 最高可达160℃
★大气压力:86Kpa~106Kpa
★防爆等级:ibⅡBT4
★信号传输距离:传感器至显示器的距离可达1000m
保证精度测量范围:




结构与组成

前置放大器内设置有永久磁铁,感应线圈和放大单元,当被测流体经过流量计时,推动涡轮旋转,涡轮周期性地改变磁路的磁阻值,使通过线圈的磁通量发 生周期性变化,从而在线圈内感应出脉动电信号,经放大和处理后传送至二次仪表,或就地作现场显示,以
实现流量积算。
在测量范围内,叶轮的转速与瞬时流量成正比,也即脉冲总量与累计流量成 正比。两者的比值称为仪表常数以“K ”(次/L )表示。由实流标定得到每台流量 计的仪表常数值。将流量计测得的脉冲频率f 和脉冲总数N ,分别除以该流量计的 仪表常数K,便可求得
瞬时流量q (L/s )和累积流量Q (L )。即:
q = ƒ/K (L /s ) ………………………………… …… (4-1)
Q = N/K (L )……………………………………… (4-2 )
选型说明






流量计运行前的检查
(1) 确认管道已清洗干净,须再清洗时,应让清洗液通过旁通管道,不得通过 传感器
(2 ) 确认各辅助装置配置和安装正确
(3 ) 确认电路接线正确
(4 ) 确认管路无泄漏,流量计下流调节阀调节灵便,关闭时无泄漏
(5 ) 缓缓打开流量计传感器下游调节阀,确认流量计显示正常
(6 ) 确认管道支撑可靠,在最大流量下无振动
(7 ) 确认流量计下游压力大于Pmin
(8 ) 确认旁通阀门无泄漏
流量计的使用与维护
(1) 流量计 (以下简称传感器)应按合格证上规定的流量范围,公称压力以及 传感器上标识的流向状态下使用。
(2 ) 被测液体的温度和环境条件应符合本使用说明书的规定。
(3 ) 给流量积算仪供电,在下游阀门关闭状态下,流量积算仪显示流量应为零。
(4 ) 流量计投入使用时,应先打开全部旁通阀,接着慢慢打开流量计下游阀门, 然后慢慢打开上游阀门直至全开,再慢慢关闭旁通阀。若无旁通阀,可缓 缓打开上游阀门,再慢慢打开下游阀门。注意别使叶轮突然达到很高转速。
(5 ) 测量液化气和汽油时,要保持紧靠流量计的压力比液体的蒸汽压高 0.1MPɑ,以防止液体气化时,体积增大使叶轮转速过高,导致轴承在很短时间内过分磨损。


(8 ) 在正常使用情况下,一般半年至一年,对传感器进行一次检修、标定,其周期视工作条件的恶劣程度而定。如发现轴、轴承磨损比较严重,应及时 更换,并重新标定。
(9 ) 检修时,拧下传感器两端的压紧圈,从主体中依次取出导向座、叶轮。
检查有无异物粘附和各部件磨损情况。清除异物时,注意别损坏零件。更换零部件后须重新标定。
叶轮叶片磁化会影响对信号电压的调制,而引起误差。故别让强磁体接近叶轮。
检修完毕后,按原先位置和方向装上前后导向座、叶轮,拧紧压紧圈。并确认叶轮转动灵活,叶轮顶部与主体内壁间隙均匀,放大器有信号输出。
(10)因检测线圈阻抗在使用中日久会发生变化,故需将线圈的导通阻抗和绝缘 阻抗(大于2M )与正常值比较。
(11)重新标定后,传感器仪表常数K 变化时,不要忘记改变显示仪表的设定值。
(12)勿用高压气体猛吹叶轮。
注意:用蒸汽清洗管道时,务必拆下流量计,否则会造成传感器的致命损失。供 电电源电压,不要超过仪表允许的上限值。
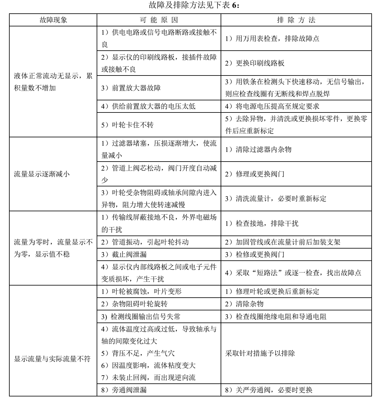
故障以及排除方式:


涡轮流量计样品实际拍摄:


(涡轮流量传感器不同规格不同连接方式)

(配套使用放大器,脉冲输出)

(全四氟材质)

(DN2mm 涡轮流量计)

(全四氟材质 法兰连接)

(304不锈钢 法兰连接)
售后与质保
多钦仪表(上海)有限公司供应的所有产品:
所有产品质保2年;
免费提供电话咨询、指导安装调试等服务;
协商上门指导安装、调试等事宜,只收取合理的差旅费用;
量大可以免费上门指导安装、调试;
服务宗旨:不管产品使用多长时间,只要您找到我们,我们都会为您解决所有问题,直到满意为止。相信我们从事流量计行业10多年的实践经验能为你带来满意的服务。