当前位置:新闻动态 > 公司动态 > 国务院组织31个督查组9月份在全国范围内开展安全生产大检查综合督查!
<< 多钦仪表(上海)有限公司 专注于流量计与服务 >> 新闻快车
国家安全监管总局微信公号8月29日报道:为深入贯彻落实全国安全生产电视电话会议精神和《国务院安全生产委员会关于开展全国安全生产大检查的通知》(安委明电〔2017〕3号)的各项工作部署,推动全国安全生产大检查扎实深入开展,有效防范和坚决遏制重特大事故发生,经国务院领导同志同意,定于9月份在全国范围内开展安全生产大检查综合督查。现就有关事项通知如下:
国务院安全生产委员会关于开展全国安全生产大检查综合督查的通知安委明电〔2017〕5号
各省、自治区、直辖市人民政府,新疆生产建设兵团,国务院安委会各成员单位:
为深入贯彻落实全国安全生产电视电话会议精神和《国务院安全生产委员会关于开展全国安全生产大检查的通知》(安委明电〔2017〕3号)的各项工作部署,推动全国安全生产大检查扎实深入开展,有效防范和坚决遏制重特大事故发生,经国务院领导同志同意,定于9月份在全国范围内开展安全生产大检查综合督查。现就有关事项通知如下:
一、监察督察范围和对象
此次综合督查的范围是:全国31个省(区、市)和新疆生产建设兵团。
督查对象是:地方各级人民政府及其有关部门和部分重点企业,重点抽查煤矿、非煤矿山、交通运输、建筑施工、危险化学品、烟花爆竹、粉尘作业、消防、城镇燃气等行业领域的企业和人员密集场所。
二、时间安排
综合督查自9月上旬至9月底,具体出发时间由各督查组确定。
三、督查重点内容
(一)落实大检查工作责任情况。
重点检查各地区建立安全生产大检查工作责任制,层层落实责任措施,广泛宣传发动,组织全面开展自查自改等。
(二)严格安全监管执法情况。
重点检查各地区依法严厉打击惩处一批违法违规行为,彻底治理一批重大事故隐患,关闭取缔一批违法违规和不符合安全生产条件的企业,联合惩戒一批安全生产失信企业,曝光一批严重违法违规和重大隐患典型案例等。
(三)强化问题隐患整改情况。
重点检查国务院安委会安全生产巡查及今年以来明查暗访发现问题隐患的整改落实情况;大检查期间自查自改发现问题隐患的整改落实等。
(四)深入开展专项整治情况。
重点检查各地区开展煤矿全面安全“体检”、危化品、道路交通、非煤矿山、建筑施工、烟花爆竹、粉尘作业、消防、城镇燃气等重点行业领域及人员密集场所安全专项治理等。
(五)严肃追责问责情况。
重点检查各地区对大检查工作责任不落实、措施不得力以及重大隐患不整改的单位和个人进行严肃问责的情况;对大检查期间发生事故的单位和有关责任人严肃查处追责等。
四、督查组组成及分工
国务院安委会组织31个综合督查组,组长由国务院安委会成员单位负责同志担任,每组负责督查1个省份(新疆维吾尔自治区和新疆生产建设兵团由1个组负责),根据工作需要邀请相关专家参加(略)。
五、有关要求
(一)各地区要高度重视,在认真组织做好本地区督查检查的同时,积极配合国务院安委会综合督查组做好相关工作。各督查组要结合实际制定工作方案,细化工作安排,增强督查针对性、实效性。
(二)各督查组要对各地区落实大检查各项工作任务措施情况进行全面检查,并通过抽查企业检验政府工作成效。每组至少抽查所督查地区三分之一的市级单位、10个县级单位和20家重点行业领域企业。
(三)各督查组要对企业检查发现的问题隐患当场提出处理意见,交由地方政府依法依规严肃查处。对大检查组织不力、工作不落实的地区和单位,及时向省级人民政府提出追责问责意见。
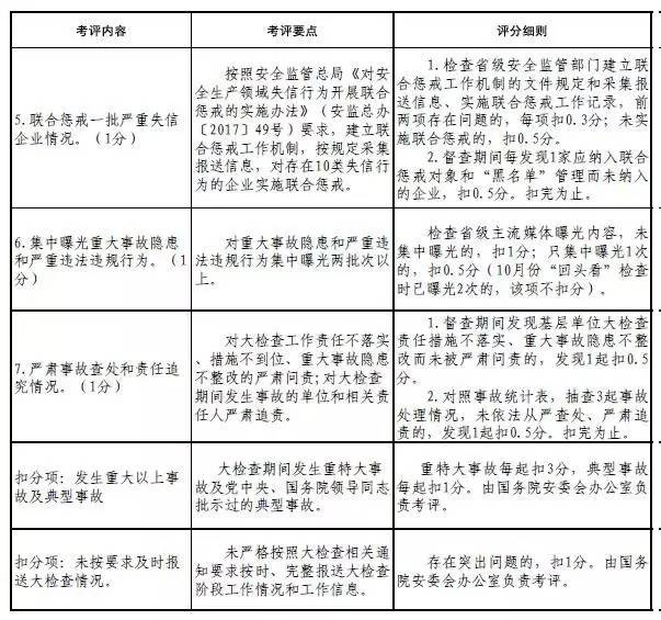
(四)各督查组要把安全生产大检查工作考评纳入综合督查统筹安排,按照《安全生产大检查工作考核方案》(附件2见下图或下载附件),从被督查地区中选择部分基层政府和企业开展抽查检查进行考评。
(五)各督查组要采取访谈、明查暗访、突击检查、随机抽查等方式,深入基层一线和企业现场,从严从实开展检查。严格执行中央八项规定精神和党风廉政建设有关规定,轻车简从,廉洁自律。
(六)各督查组要落实专人负责信息报送工作,及时向国务院安委会办公室报送督查情况。督查结束后要及时向被督查地区反馈督查情况,9月底前将督查报告报送国务院安委会办公室。
国务院安全生产委员会
2017年8月28日
附件




