当前位置:产品中心 > 涡轮流量计 > 防腐型涡轮流量计
| 型 号: | LWGY |
| 品 牌: | 多钦仪表 |
| 所属分类: | 涡轮流量计 |
| 所 在 地: | 上海 |
| 更新日期: | 2017.04.12 12:40:25 |
测量强酸、强碱等腐蚀性液体,额定压力0.6MPa,DN0.5-100;精度0.2、0.5;智能型、输出型;法兰连接或螺纹连接。
防腐型涡轮流量计适应于测量各种腐蚀性介质,传感器的各接液部件,可针对用户的特定介质、工作温度、工作压力、选材和/或进行结构设计,从而具有广泛的适用性。
. 技术性能
★ 接液部件材质:根据用户介质及工况确定,可选用适合塑料和金属(钢316、304,铜或铝)
★ 管道连接:法兰型、螺纹型
★ 压力等级范围:由主体材质确定
★金属主体:1.6Mpa、4Mpa 或更高 塑料主体:1.0Mpa (常温下)
★ 流体温度:-196~180℃ (根据主体材质确定)
选型推荐
涡轮流量计防腐型,主要用来测量洁净的腐蚀性液体。
为了使我公司提供的流量计处于最佳适用状态,订货时请提供以下信息:
a) 被测介质,使用的管道和容器的材质
b) 工作压力:最高、最低、常用压力
常用型号:LWGY-50BBFS1/N
型号注解: 防腐型涡轮流量计,DN50,全四氟材质,测量介质为强酸强碱溶液,法兰连接,额定压力0.6MPa, 常温,现场显示瞬时流量和累计流量,精度0.5,脉冲输出,24V供电。

流量计价格随选型规格、口径、配置变化影响,不是一口价产品,需要根据您的工况选型报价.
工作原理参考智能型涡轮流量计:http://www.58qiangzhu.com/chanpin/detail/69
说明书下载: http://www.58qiangzhu.com/xiazai/detail/142
主要技术指标:

特别说明:DN0.5-10 微小口径全四氟涡轮流量计,相关参数要求请来电来函咨询。
管道安装:



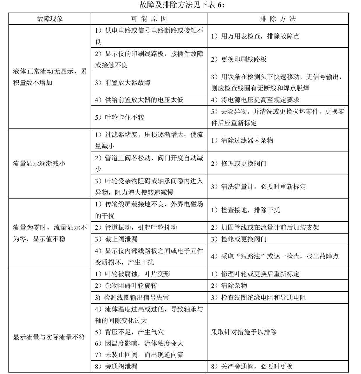
常用故障以及排除方法


选型参考:



流量计运行前的检查
(1) 确认管道已清洗干净,须再清洗时,应让清洗液通过旁通管道,不得通过 传感器
(2 ) 确认各辅助装置配置和安装正确
(3 ) 确认电路接线正确
(4 ) 确认管路无泄漏,流量计下流调节阀调节灵便,关闭时无泄漏
(5 ) 缓缓打开流量计传感器下游调节阀,确认流量计显示正常
(6 ) 确认管道支撑可靠,在最大流量下无振动
(7 ) 确认流量计下游压力大于Pmin
(8 ) 确认旁通阀门无泄漏
同系列样品展示:

(法兰连接防腐型涡轮流量计)

(微小口径(DN0.2)四氟涡轮流量计)

(螺纹连接耐腐蚀流量计)
拓展应用: 常配套定量控制系统,实现定量灌装。

定量控制系统 详细说明参考:http://www.duoqinyb.com/prodetail-10462146.html
售后与质保
多钦仪表(上海)有限公司供应的所有产品:
所有产品质保2年;
免费提供电话咨询、指导安装调试等服务;
协商上门指导安装、调试等事宜,只收取合理的差旅费用;
量大可以免费上门指导安装、调试;
服务宗旨:不管产品使用多长时间,只要您找到我们,我们都会为您解决所有问题,直到满意为止。相信我们从事流量计行业10多年的实践经验能为你带来满意的服务。